产品描述
DW0502是一款高度集成的传感器驱动芯片,用于增强传感器负载驱动能力和芯片保护能力。采用CMOS先进生产工艺制造,芯片工作电压达36 V以上,最大驱动电流 250 mA,内部LDO可以给传感器提供5V稳压电源。输出端口POUT和NOUT支持±8KV 的ESD,具有过温保护功能和过流保护功能,当过温或者过流状态解除后,系统自动恢复工作,过流保护时间可以调节。支持PNP和NPN输出两种模式选择,支持常开常闭功能四路输出可选,芯片采用DFN10L(2mm×3mm)小尺寸封装,支持3mm大小的传感器。
应用范围
接近传感器
光电传感器
低边输出应用
主要特性
输入电压范围:6V~36V
最大驱动电流:250mA
外置LDO 输出电压:5V
过温保护
过流保护:过流保护电流大小和开启时长可调
支持PNP和NPN双路输出
支持常开常闭功能
POUT和NOUT支持ESD高达±8KV
工作温度范围:-40℃~125℃
封装形式:DFN10L(2mm×3mm)
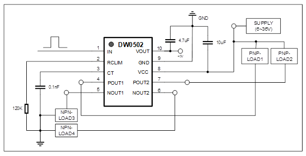
应用框图

请联系业务提供完整规格书!